热点 发布时间:2021-03-13 04:03:14
近日,知识产权圈出现了多个省份非正常专利申请通报情况。据悉,此前,国知局为了落实党中央、国务院决策部署,切实推动我国从知识产权引进大国向创造大国转变,从追求数量向提高质量转变,进一步规范专利申请行为,印发了《关于进一步严格规范专利申请行为的通知》,并且在全国范围内组织开展专利申请质量排查工作。
来源 | 知产前沿
据悉,2月10日,国家知识产权局发布关于就《关于规范申请专利行为的办法(征求意见稿)》公开征求意见的通知,其中指出:
非正常申请专利行为是指任何单位或者个人,不以真实发明创造活动为基础,以牟取不正当利益或者虚构创新业绩为目的,单独或者勾联提交各类专利申请、代理专利申请、转让专利申请权或者专利权等行为。
下列各类行为属于本办法所称非正常申请专利行为:
(一)同时或者先后提交发明创造内容明显相同、或者实质上由不同发明创造特征或要素简单组合变化而形成的多件专利申请的;
(二)所提交专利申请存在编造、伪造或变造发明创造内容、实验数据或技术效果,或者抄袭、简单替换、拼凑现有技术或现有设计等类似情况的;
(三)所提交专利申请的发明创造与申请人实际研发能力及资源条件明显不符的;
(四)所提交专利申请的发明创造内容系主要利用计算机程序或者其他技术随机生成的;
(五)所提交专利申请的发明创造系为规避可专利性审查目的而故意形成的明显不符合技术改进或设计常理,或者无实际保护价值的变劣、堆砌、非必要缩限保护范围的发明创造,或者无任何检索和审查意义的内容;
(六)为逃避打击非正常申请专利行为监管措施而将实质上与特定申请人关联或者受其控制的多件专利申请分散、先后或异地提交的;
(七)基于一件具有授权前景的原案申请,主动提出多件分案申请,但实质上没有法律或者技术必要性的;
(八)不以实施专利技术、设计或其他正当合理法律目的倒买倒卖专利申请权或专利权,或者虚假变更发明人、设计人的;
(九)专利代理机构、专利代理师,或者其他机构或个人,诱导、教唆他人或者与之合谋,或者知道、应当知道是非正常专利申请而代理或帮助他人实施各类非正常申请专利行为的;
(十)违反诚实信用原则、扰乱正常专利工作秩序的其他非正常申请专利行为及相关行为。
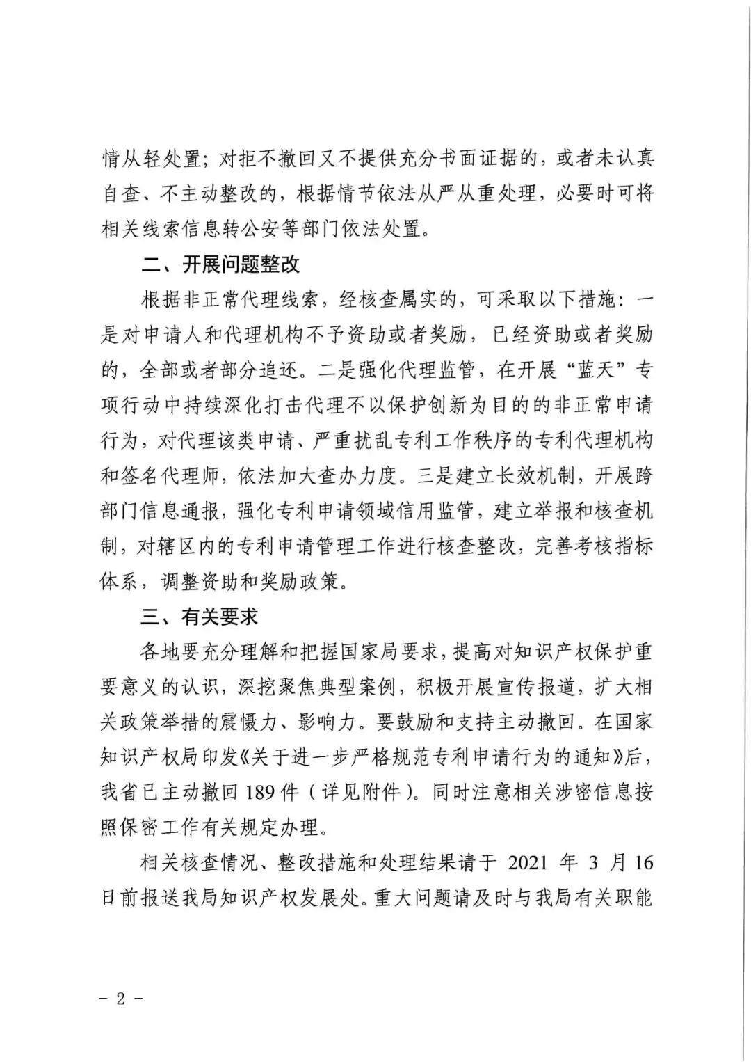
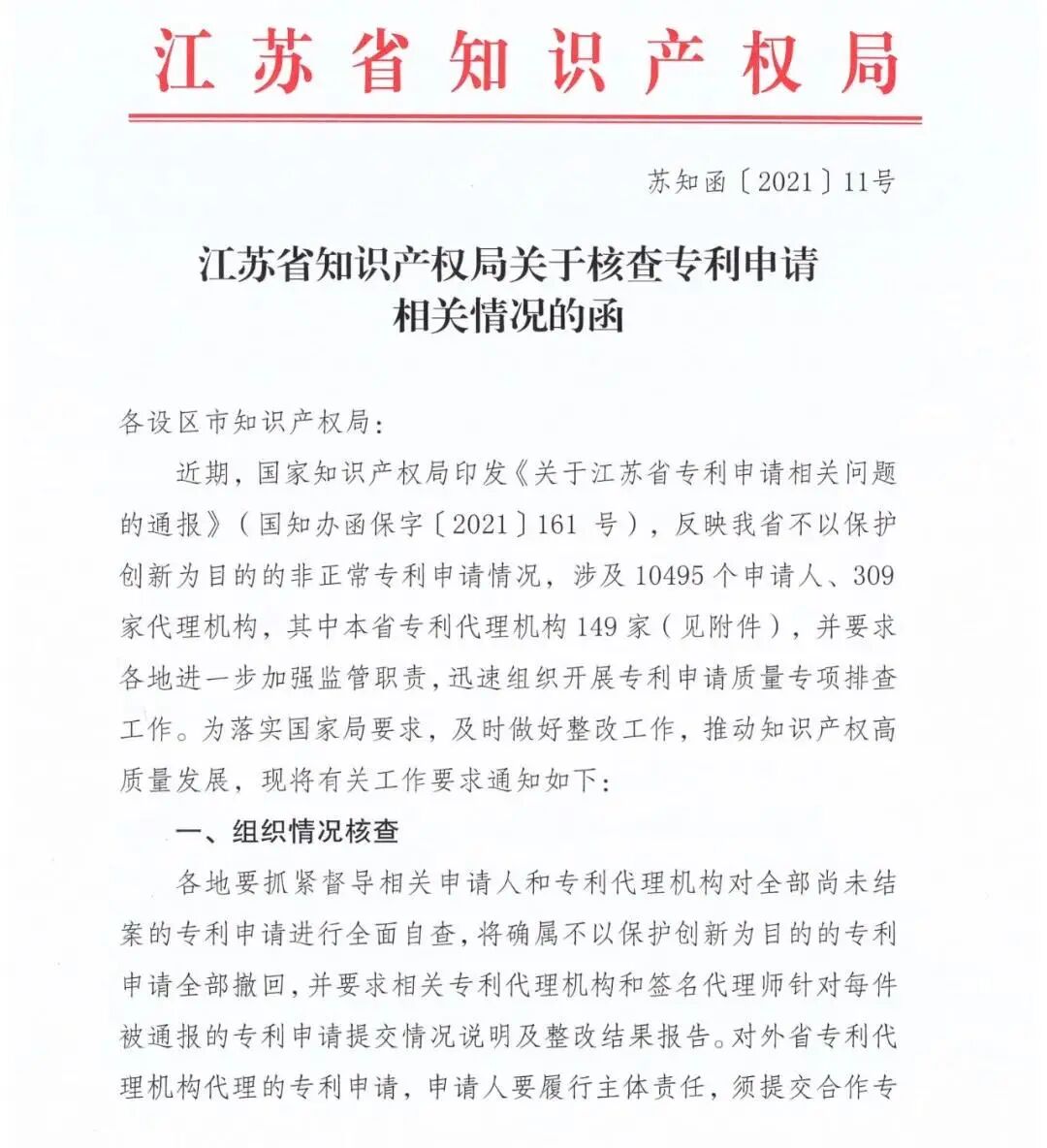
国家知识产权局(以下简称国知局)印发《关于江苏省专利申请相关问题的通报》,反映江苏省不以保护创新为目的的非正常专利申请情况,涉及10495个申请人、309家代理机构,其中江苏省专利代理机构149家,并要求各地进一步加强监管职责,迅速组织开展专利申请质量专项排查工作。


江苏省知识产权局要求各地市要抓紧督导相关申请人和专利代理机构对全部尚未结案的专利申请进行全面自查,将确属不以保护创新为目的的专利申请全部撤回,并要求相关专利代理机构和签名代理师针对每件被通报的专利申请提交情况说明及整改结果报告。
对相关申请人和专利代理机构不予资助或者奖励;已经资助或者奖励的,全部或者部分追还。
建立举报和核査机制,对代理该类申请、严重扰乱专利工作秩序的专利代理机构和签名代理师依法加大查处力度。
四川省涉及相关申请人提交的共12601件不以保护创新为目的的非正常专利申请(其中79件已主动撤回),包括2246个申请人、113家代理机构。



并且要求督导相关申请人对尚未审结的所有专利申请进行自查(涉事申请人名单另发),将确属不以保护创新为目的的专利申请全部撤回。对积极主动撤回的,可酌情从轻处置;对拒不撤回又不提供充分书面证据的,根据情节依法从严从重处理,必要时可将相关线索信息转公安、信用监管部门依法处置。
对相关申请人不予资助或者奖励;已经资助或者奖励的,全部或者部分追还。加强协同治理,对辖区内的专利申请管理工作进行核查整改,完善考核指标体系,调整资助和奖励政策,强化专利申请领域信用监管,加强专利交易的规范与监管,开展跨部门信息通报,建立举报和核查机制。强化代理监管,在开展“蓝天”专项行动中持续深化打击代理不以保护创新为目的的非正常申请行为,对代理该类申请、严重扰乱专利工作秩序的专利代理机构和签名代理师,依法加大查办力度。
江西省共存在3469件不以保护创新为目的的非正常专利申请,涉及946个申请人、101家代理机构。

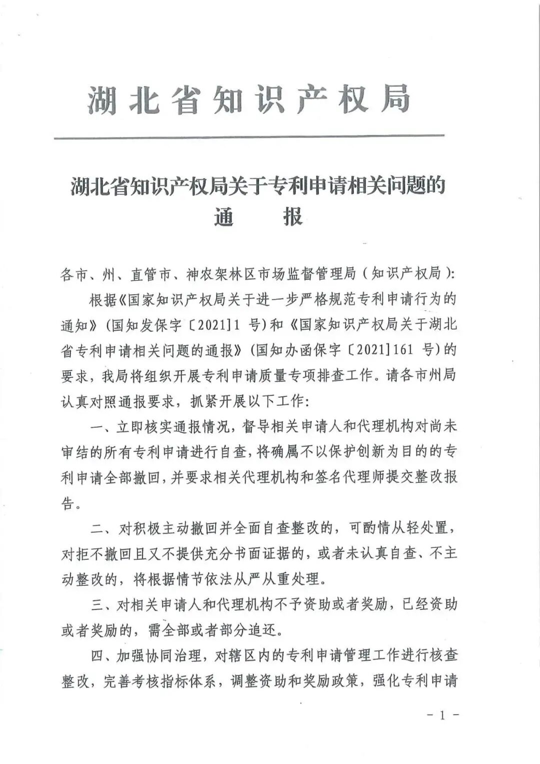
湖北省发布了《关于开展专利申请质量专项排查工作的通知》,对将确属不以保护创新为目的的专利申请全部撤回,并要求相关代理机构和签名代理师提交整改报告;对已经资助或者奖励的,需全部或者部分追还。



广东省知识产权局发布了《广东省知识产权局关于落实国家知识产权局对广东省专利申请相关问题通报要求的通知》。





山东省市场监督管理局也发布了《关于组织开展专利申请质量专项排查工作的通知》。











●2021最高法工作报告:知识产权和一站式多元解纷建设工作解读
●阻碍证据保全行为的法律后果及损害赔偿的确定——NX计算机软件著作权侵权案
●通知 | 国知局印发《推动知识产权高质量发展年度工作指引(2021)》
在线留言